深圳市小汽车指标调拨可以进行调拨,目前深圳总公司和分公司之间可以进行调拨。深圳市靠谱汽车服务有限公司可以进行指标调拨。

深圳市小汽车指标可以进行调拨,在2017年11月17号之前,不同的公司之间,只要百分百控股的公司,都可以进行指标调拨。比如,A公司和B公司 ,两个公司可以为独立的两家公司,但是如果AB之间存在百分百控股,则AB公司之间的指标可以进行调拨,A公司的指标可以调拨到B公司,B公司的指标也可以调拨到A公司。但是2018年之后,两个独立的,百分百控股的公司之家无法进行调拨。2018年之后,只有总公司和分公司之间可以进行指标调拨。指标调拨可以咨询靠谱汽车服务平台。
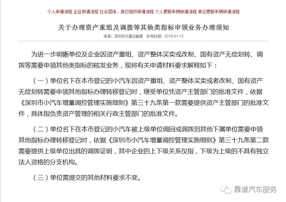
首先分公司的车辆全部正常,然后在广东政务网上,在单位因资产重组、资产整体买卖或者改制、国有资产无偿划转、资产调拨申领其他指标(单位因资产调拨申领其他指标)进行调拨申请。
总公司具有独立法人资格,分公司不具备独立法人资格,总公司和分公司之间的指标可以相互调拨。如果将分公司的指标调拨到总公司,需要先将车辆过户到分公司上,分公司的指标调拨到总公司,调拨到总公司以后,总公司的车辆再过户出来后,就是总公司的指标。分公司的车辆调拨到总公司以后,分公司的指标就没有了,分公司的指标就随着车辆一起调拨给了总公司。

分公司的指标全部调拨给总公司以后,总公司可以根据实际需求,进行购买实际需要的车辆,这样可以将分公司的指标全部调拨或者归集到总公司。如果需要指标调拨,可以找靠谱汽车服务平台,比较专业,靠谱,效率还高。